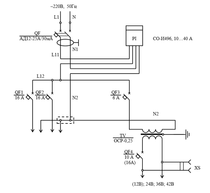
Щиты ЩГ изготавливаются в соответствии с ТУ BY 193269486.001-2019, со степенью защиты по ГОСТ 14254 — IP44. Как правило, это индивидуальные проекты в зависимости от требований, представленной схемы.
Щитки гаражные ЩГ предназначены для установки в гаражных и других подобных помещениях, преимущественно индивидуального пользования, и обеспечивают учет и распределение электрической энергии в сетях напряжением 220 В, защиту электрических сетей от перегрузок, коротких замыканий, дифференциальную защиту от поражения электрическим током и возгораний при повреждении изоляции электропроводки.

Copyright © 2021—2026 ООО ПЕРФЕКТЭНЕРГО Все права защищены. Разработка сайта OSD.BY
